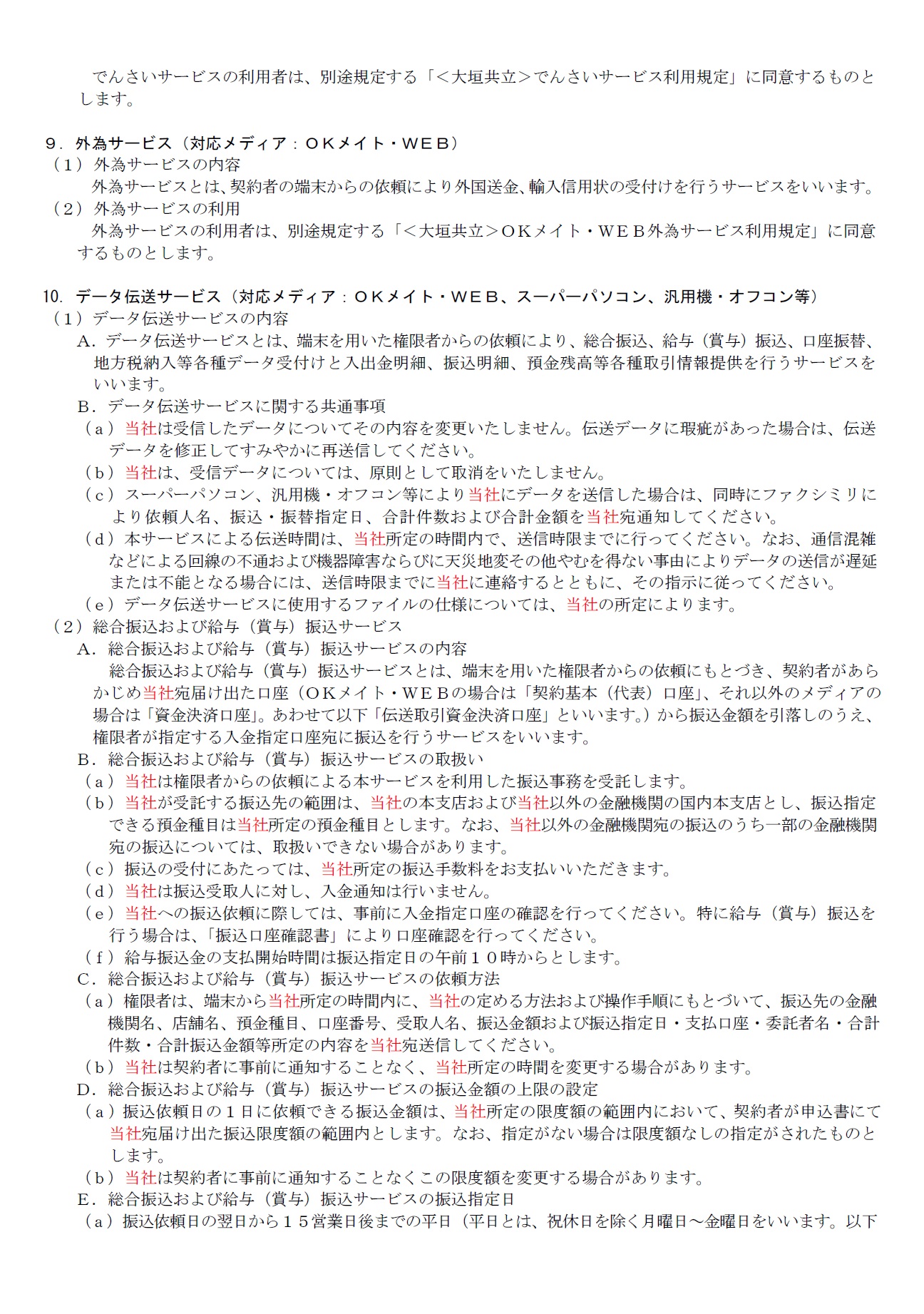
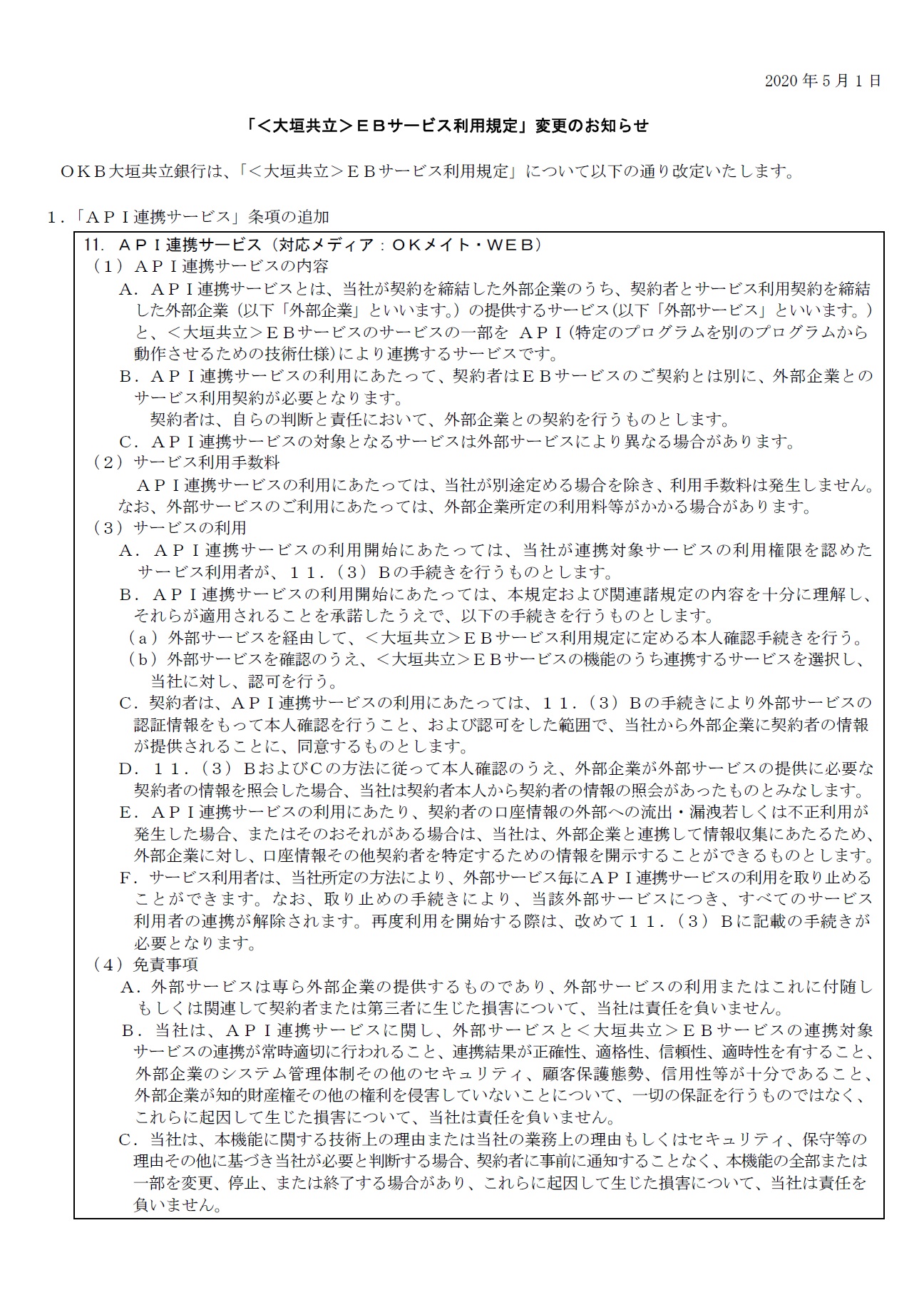
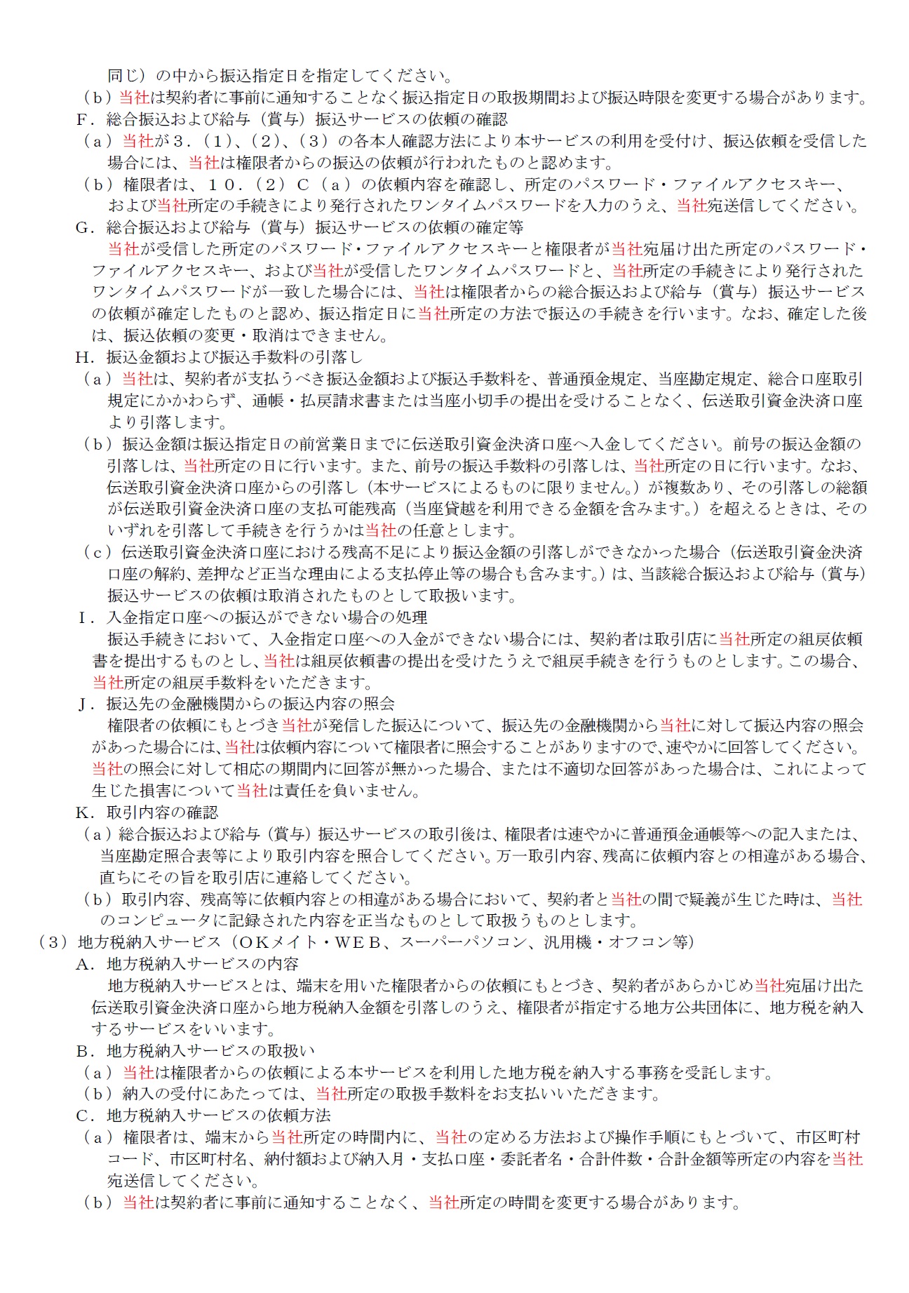
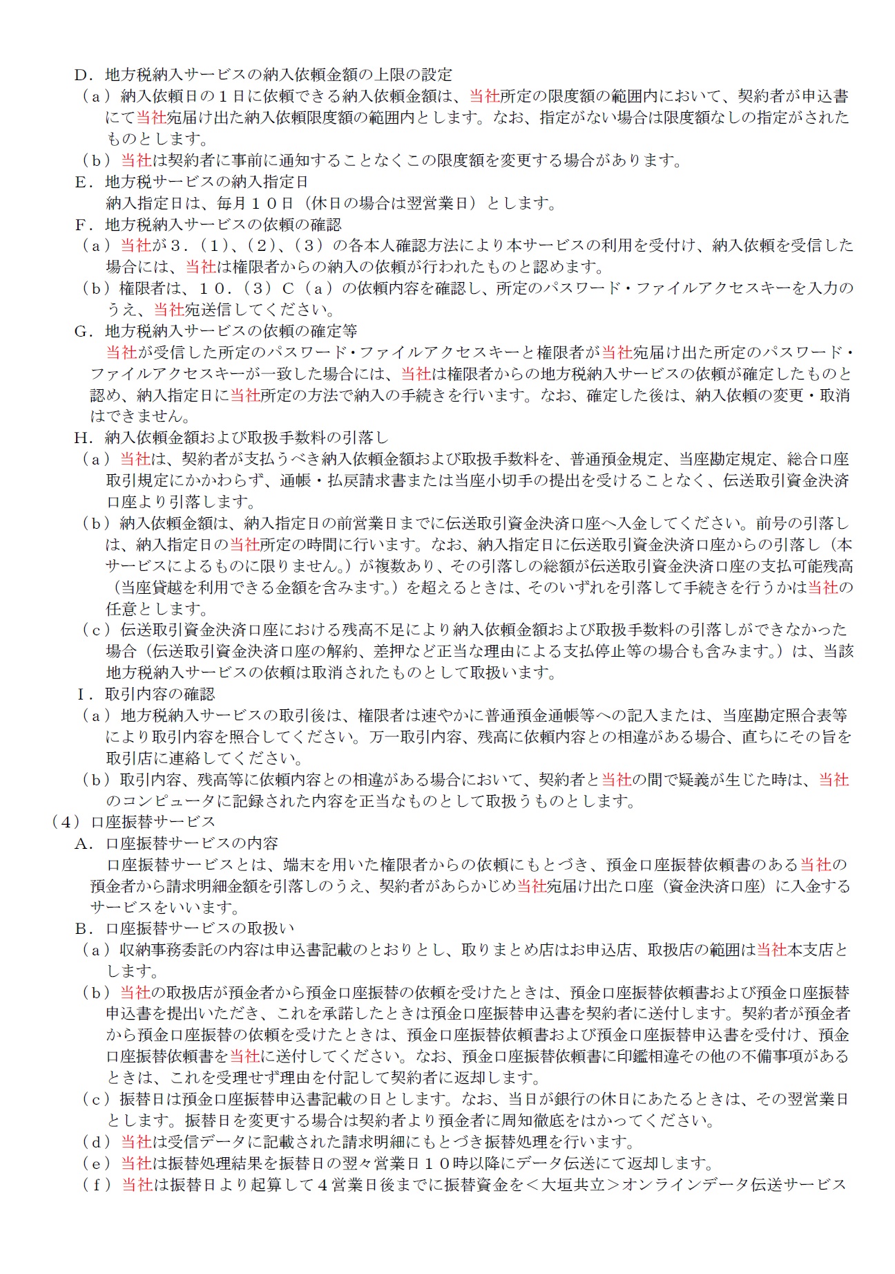
重要なお知らせ重要なお知らせ

<大垣共立>「EBサービス利用規定」変更のお知らせ