JavascriptがOFFのため正しく表示されない可能性があります。
金融機関コード:0152
よくあるご質問
お問い合わせ
お客さまの声
重要なお知らせ
自社や取引先企業の代表者等をかたったビジネスメールにご注意ください
自社や取引先企業の代表者等をかたったビジネスメールに・・・
手形・小切手の全面電子化に向けた対応について
手形・小切手の全面電子化に向けた対応について
当社を装ったSNSの「偽アカウント」にご注意ください
当社を装ったSNSの「偽アカウント」にご注意ください
法人向けインターネットバンキング詐欺(ボイスフィッシング)にご注意ください
法人向けインターネットバンキング詐欺(ボイスフィッシ・・・
外国人のお客さまへの「在留期間満了日を超過した場合のお取引制限」および「口座開設のお手続き」に関する重要な・・・
外国人のお客さまへの「在留期間満了日を超過した場合の・・・
【重要】サポート詐欺にご注意ください
【重要】サポート詐欺にご注意ください
インターネットバンキングセキュリティガイドをご確認ください
インターネットバンキングセキュリティガイドをご確認く・・・
お客さま情報の定期的な確認に関するご協力のお願い
お客さま情報の定期的な確認に関するご協力のお願い
個人のお客さま
法人・個人事業主の
お客さま
株主・投資家のみなさま
大垣共立銀行について
採用情報
お問い合わせ
お客さまの声
TOP
アーカイブ
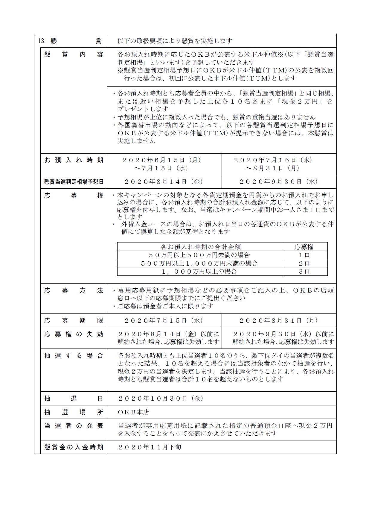
2020年夏 OKB為替ダービー「特別金利外貨定期預金キャンペーン」の実施
2020年夏 OKB為替ダービー「特別金利外貨定期預金キャンペーン」の実施